关于我们
知识中心
非医产品
行业法规
联系我们
登录
注册
手机站
搜 索
专业的医疗行业供应链(SPD) 服务商
本站产品仅针对医疗器械批发企业,不对个人消费者零售
首页
产品中心
实验仪器及设备
物理性质检测仪器
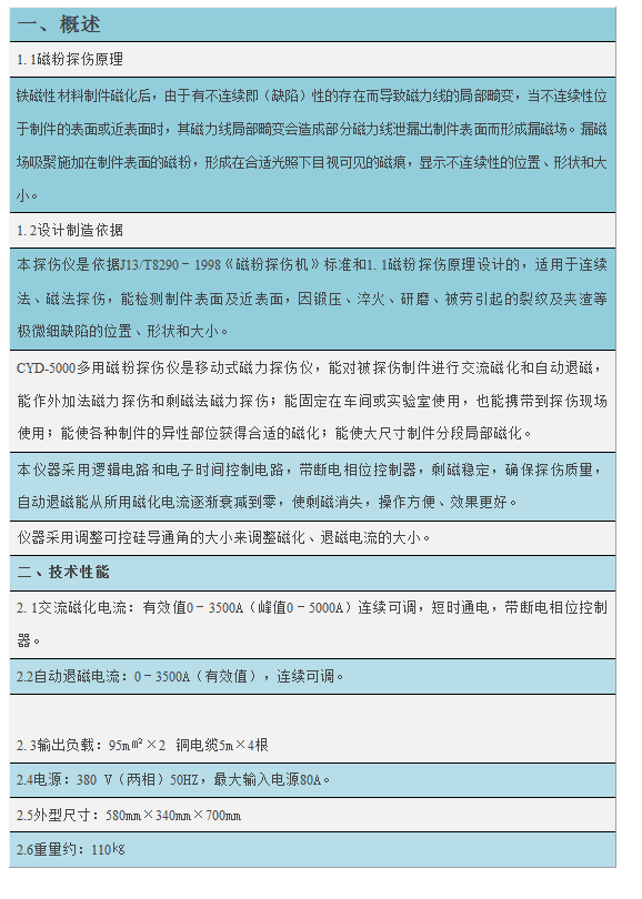
多用磁粉探伤仪 CY-5000
品牌:
国产
型号:
CY-5000
监管:
尊敬的供应商:如果您对展示该产品有异议,请至电:021-50308503我们将在第一时间处理!
立即询价
索取彩页
电话 : 021-50308503
产品中心
product
01 有源手术器械
02 无源手术器械
03 神经和心血管
04 骨科手术器械
05 放射治疗器械
06 医用成像器械
07 诊察监护器械
08 呼麻急救器械
09 物理治疗器械
10 血透循环器械
11 消毒灭菌器械
12 有源植入器械
13 无源植入器械
14 注输护防器械
15 患者承载器械
16 眼科器械
17 口腔器械
18 妇产生殖避孕
19 康复器械
20 中医器械
21 医用软件
22 临床检验器械
实验仪器及设备
生命科学仪器
环境监测仪器
物理性质检测仪器
光学检测分析仪器
食品检测分析仪
元素分析仪
石油行业检测分析
公路检测分析仪器
地质勘探行业仪器
涂料涂装检测仪器
动物医疗器械
兽用生化分析仪
产品介绍
技术参数
产品资料
注册证
中标参考
说明书
产品名称
:多用磁粉探伤仪 CY-5000
结构组成
:
适用范围
:
温馨提示
:
1.多用磁粉探伤仪 CY-5000可能含有禁忌内容或者注意事项,具体详见说明书;
2.购买多用磁粉探伤仪 CY-5000,消费者应仔细阅读产品说明书或者在医务人员的指导下购买和使用。
编辑日期
:2026-03-30
注册证号
:
招标产品
品牌/型号
招标单位
中标单位
中标价格
中标日期
没有资料
*多用磁粉探伤仪 CY-5000中标信息来源于互联网,仅供参考!
多用磁粉探伤仪 CY-5000说明书
正在维护中,如有需求请致电:021-50308503
同品牌产品
【
国产
】
等离子空气消毒器
【
国产
】
血液透析器
【
国产
】
血液透析器
产品知识
什么是多功能离子导入仪?
离子导入仪专门用于导入护肤成分的仪器,它能通过电流将水分和护肤品分子通过皮肤表面导入到深层组织,从而促进皮肤对护肤成分的吸收,提高其利用率。具体来说,离子导入仪可以通过正负*产生的电场将护肤品中的水分和营养成分吸引到皮肤细胞内部,同时刺激皮肤的血液循环和新陈代谢,使皮肤看起来更加健康、有光泽。…
离子导入仪
多功能离子导入仪
01-30
寰春医疗 版权所有 © 2023-2026 Inc.
沪ICP备2024044559号-1
沪公网安备 31011202004640号
网站地图
Processed in 0.626124 s , Memory 3.73 M , 18 queries 日期 :2026-04-23 04:36:55
在线留言
返回顶部
我要咨询
×
姓名:
手机号码:
询价内容:
提交询价